Kiswono's interests
Kiswono's posts
Post has attachment
Public
If Operating Systems ran The Airlines
Copied from https://telegram.me/programmerjokes UNIX Airways Everyone brings one piece of the plane along when they come to the airport. They all go out on the runway and put the plane together piece by piece, arguing non-stop about what kind of plane they...
Copied from https://telegram.me/programmerjokes UNIX Airways Everyone brings one piece of the plane along when they come to the airport. They all go out on the runway and put the plane together piece by piece, arguing non-stop about what kind of plane they...
Post has attachment
Public
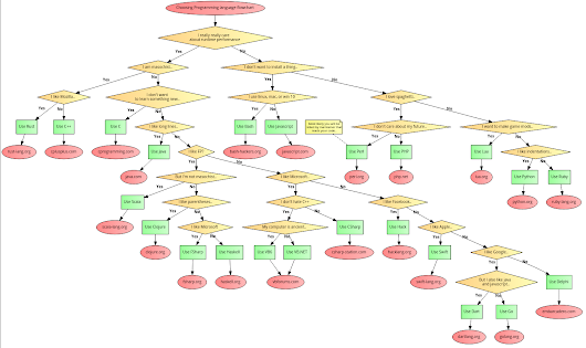
Flowchart to choose your programming language
Just now, I found a cool site to generate flowchart from source code (just like dot program): Anyway this just a joke, just like before (if programming language were religion / woman ), may odds be in your favor.. Btw here's the code if you want to modif...
Just now, I found a cool site to generate flowchart from source code (just like dot program): Anyway this just a joke, just like before (if programming language were religion / woman ), may odds be in your favor.. Btw here's the code if you want to modif...
Post has attachment
Public
Go is Future Programming Language
Well, I like Go so much, Here's some reason why Go is the language for the future: 1. syntax similar to C, but it's simplified (high readability -- low learning curve, standardized code-formatting, almost no syntax changes from older version to newer versio...
Well, I like Go so much, Here's some reason why Go is the language for the future: 1. syntax similar to C, but it's simplified (high readability -- low learning curve, standardized code-formatting, almost no syntax changes from older version to newer versio...
Post has attachment
Public
Solution for golang Slow Compile
I think this need more exposure, http://dev.pawelsz.eu/2015/09/slow-go-compilation.html show that slow compilation source, by using -x flag. This also related to my previous answer on stackoverflow http://stackoverflow.com/a/26752149/1620210 a real slowdo...
I think this need more exposure, http://dev.pawelsz.eu/2015/09/slow-go-compilation.html show that slow compilation source, by using -x flag. This also related to my previous answer on stackoverflow http://stackoverflow.com/a/26752149/1620210 a real slowdo...
Post has attachment
Public
Remap Keyboard Shortcut on Mac OSX
Recently I bought a second Macbook Pro, since it's sold in a really good price. This is my first time experiencing Mac OSX, and my experience has been quite good, almost everything is there and easy as easy as yaourt +better automation (called brew ) and be...
Recently I bought a second Macbook Pro, since it's sold in a really good price. This is my first time experiencing Mac OSX, and my experience has been quite good, almost everything is there and easy as easy as yaourt +better automation (called brew ) and be...
Post has attachment
Post has attachment
Public
EasyEngine: WordPress made easy
So, newbies out there, for those that have a root server access or VPS, and you want to create a blog. There is a tool called EasyEngine that could help you (automate) setup Nginx (not Apache ), PHP (or PHP7/ HHVM ), MariaDB / MySQL database, Postfix mail...
So, newbies out there, for those that have a root server access or VPS, and you want to create a blog. There is a tool called EasyEngine that could help you (automate) setup Nginx (not Apache ), PHP (or PHP7/ HHVM ), MariaDB / MySQL database, Postfix mail...
Post has attachment
Public
Real Reason to use newer Go 1.5+: Cross Compile
As you already know, that compiling in Golang becomes slower since 1.5+, then why we must use the newer? there's no incompatible syntax changes right? See the graph below for the compile duration ratio: There's some you must consider when using older Go ver...
As you already know, that compiling in Golang becomes slower since 1.5+, then why we must use the newer? there's no incompatible syntax changes right? See the graph below for the compile duration ratio: There's some you must consider when using older Go ver...
Post has attachment
Public
Iris Web Framework
Shock! That was what I feel when see Iris benchmark '__'), after looking at the code, ah no wonder, it uses fastest router ( fasthttp ), that uses almost zero allocation per request. These pictures stolen from SmallNest 's go framework benchmark. As usua...
Shock! That was what I feel when see Iris benchmark '__'), after looking at the code, ah no wonder, it uses fastest router ( fasthttp ), that uses almost zero allocation per request. These pictures stolen from SmallNest 's go framework benchmark. As usua...
Post has attachment
Public
Lightweight Go IDE (with Debugging support)
Today I found that Visual Studio Code is quite charming, it based on Electron , library that being used to make Atom Editor . It loads fast, really fast. In ArchLinux or Manjaro, you can install it using this command: yaourt -S visual-studio-code After ins...
Today I found that Visual Studio Code is quite charming, it based on Electron , library that being used to make Atom Editor . It loads fast, really fast. In ArchLinux or Manjaro, you can install it using this command: yaourt -S visual-studio-code After ins...
Wait while more posts are being loaded













